date
2019.10.25
modification day
2019.10.25
author
이민희
hits
885

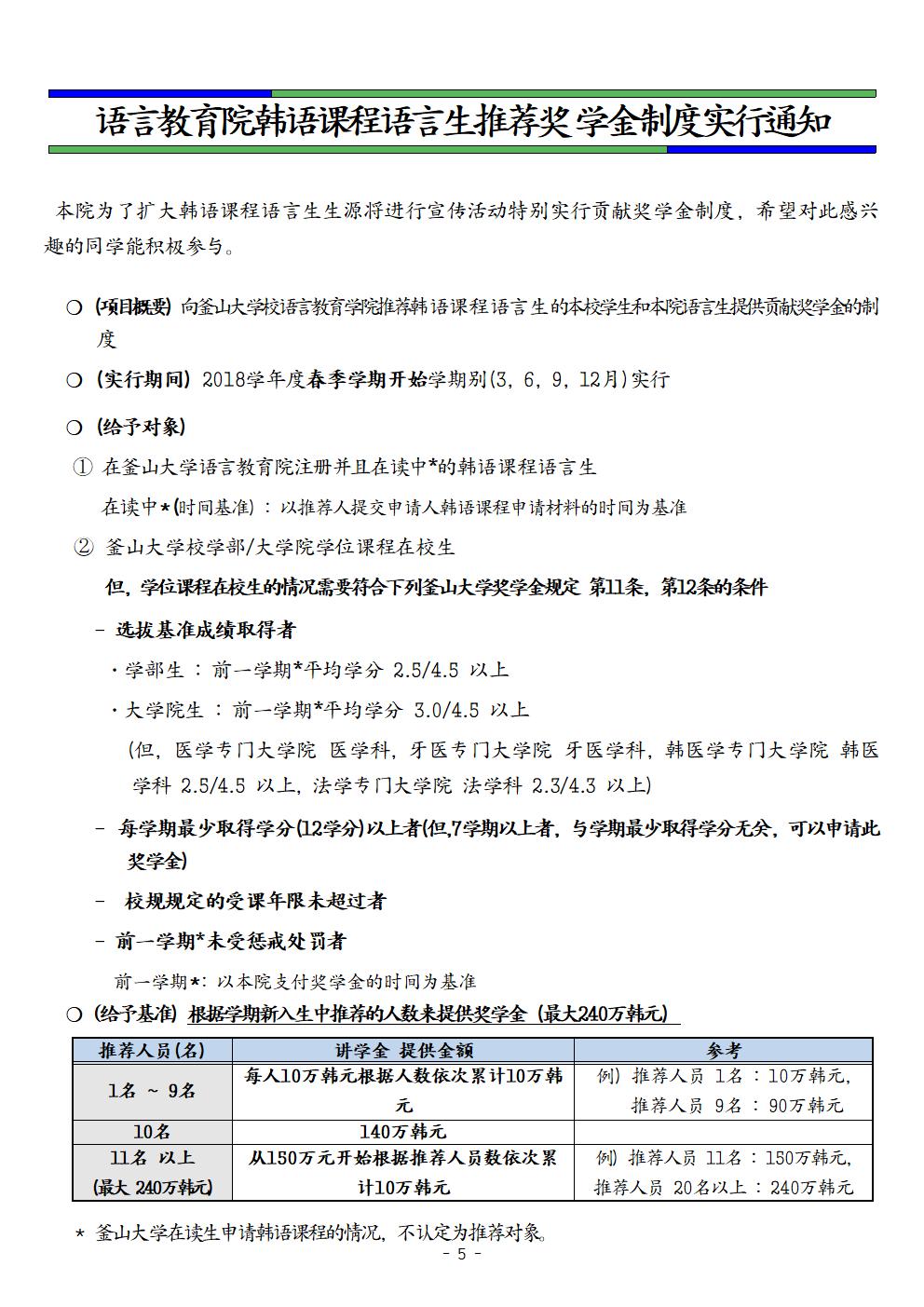
?言?育院???程?言生推???金制度?行通知


file
there is no file