date
2020.05.28
modification day
2020.05.28
author
양혜정
hits
11
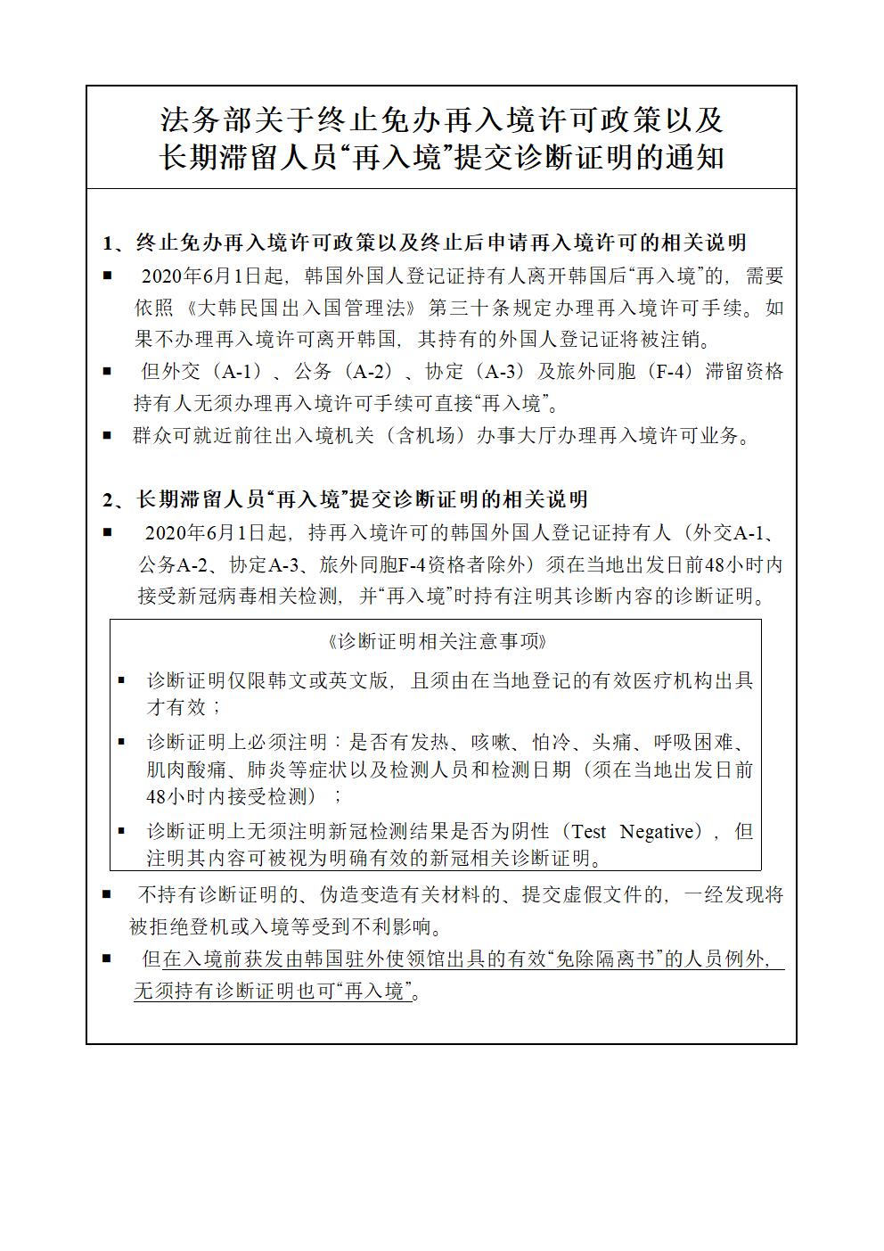
法?部?于?止免?再入境?可政策以及 ?期?留人?“再入境”提交???明的通知
file
2. 통합신청서(Application form).hwp
미리보기
3. 재입국허가 신청 사유서(Application For Reentry Permit).hwp
미리보기
4. 진단 및 진단서 제출 동의서(CONSENT FOR MEDICAL EXAMINATION AND SUBMISSION OF DIAGNOSIS BEFORE RE-ENTRY)).hwp
미리보기
5. 진단서 번역 확인서(Certificate of Translation).hwp
미리보기
재입국허가 면제 중단 안내문(중국어).pdf
미리보기