출처 : 물리학과 첨단기술 (2020.12.17)
블랙홀 정보손실문제의 과거와 현재, 그리고 미래
작성자 : 이상헌·염동한 ㅣ 등록일 : 2020-12-17 ㅣ 조회수 : 94 ㅣ DOI : 10.3938/PhiT.29.040
저자약력 -------------------------------------------------------
이상헌 박사는 2002년 서울대학교에서 박사학위를 취득하고 연세대학교, 고등과학원, 서강대학교, 서울시립대학교 등에서 박사 후 연구원으로 양자장이론, 반-드지터/등각장론 대응성 연구 등을 연구해오고 있다. 최근에는 블랙홀 보존량, 저차원 중력 모형에서의 웜홀, 얽힘 엔트로피 등을 연구하고 있으며, 현재 서강대학교 양자시공간 연구센터 전임 교수로 재직 중이다. (shyi@sogang.ac.kr)
염동한 교수는 2011년 KAIST에서 박사학위를 취득하였고, 서강대학교, 교토대학, 국립대만대학에서 박사 후 연구원을 거쳐, 아시아태평양이론물리센터 신진연구그룹 조교수로 재직하였으며, 현재 부산대학교 물리교육과 조교수로 재직하고 있다. 블랙홀 정보손실문제와 양자우주론 및 강한 중력현상에 대해 연구하고 있다. (innocent@pusan.ac.kr)
Black-hole Information Loss Problem: Past, Present, and Future ----------------
Sang-Heon YI and Dong-han YEOM
In this article, we discuss the information loss problem of black holes and critically review candidate resolutions of the problem. As a black hole evaporates via Hawking radiation, it seems to lose original quantum information; this indicates that the unitarity of time evolution in quantum mechanics and the fundamental predictability of physics are lost. We categorized candidate resolutions by asking (1) where information is and (2) which principle of physics is changed. We also briefly comment on the recent progress in the string theory community. Finally, we present several remarks for future perspectives.
----------------------------------------------------------------------------------------
들어가는 글
2020년 올해 노벨 물리학상은 중력 붕괴하는 천체가 블랙홀을 만들며 그 안에는 특이점이 존재해야 한다는 것을 이론적으로 정립한 공로에 대해서(펜로즈), 그리고 우리 은하의 중심에 매우 무거운 질량을 가진 천체(초거대질량 블랙홀)가 있다는 것을 발견한 공로에 대해서(겐젤, 게즈) 수여되었다. 노벨상은 실험적으로 증명되는 물리학적 업적만을 인정한다는 것, 그리고 아인슈타인의 노벨상 수상조차 그 당시로서는 실험적 입증이 어려웠던 상대론에 대해서가 아니라 광전 효과에 의미를 두고 있었던 것을 떠올려 보자. 2017년 중력파 검출에 주어진 노벨상과 더불어 올해의 노벨상 수여가 시사하는 바는, 블랙홀의 존재에 대한 과학적 증명이 거의 이루어졌음을 우리에게 알려주고 있는 것이다.
이렇게 블랙홀은 오늘날 물리적 실재로 인정받고 있지만, 동시에 현대 물리학의 근간이 되는 상대성이론과 양자 역학이 바로 이 블랙홀의 내부에서 모순을 일으킨다는 사실은 아주 흥미로워 보인다. 이 글에서는 블랙홀에서 발생하는 중요한 문제 중 하나인 정보손실문제에 대해 살펴보고, 이 논의의 과거와 현재, 그리고 미래에 대해 조망해보고자 한다.
블랙홀의 정보손실문제
고전 역학(classical mechanics)의 세계에서는 초기 조건이 정해지면 그 후의 운동은 뉴턴의 운동 방정식(equation of motion)에 의해 결정되고 정보는 결코 손실되지 않는다. 이와 마찬가지로, 양자 역학(quantum mechanics)의 세계에서는 자연의 모든 정보가 양자 상태(quantum state) 또는 파동 함수(wave function)에 담겨있다. 이 양자 상태 또는 파동 함수는 슈뢰딩거 방정식(Schr?dinger equation)에 의해 결정된다. 비록 파동 함수를 해석할 때, 측정을 거쳐서 확률 분포로 해석을 해야 한다는 점이 있긴 하지만, 파동 함수 자체는 적당한 초기 및 경계 조건만 정해지면 슈뢰딩거 방정식에 의해서 완전히 결정되게 된다. 따라서 양자 역학적 세계에서도 상태의 정보는 손실되지 않으며, 우리는 통계적인 범위에서 근본적인 예측 가능성을 가지고 있다고 생각할 수 있다. 우리는 주어진 실험에 대해서 어떤 종류의 통계적 분포를 예상할 수 있고, 반복된 실험에 의해 이 통계 분포를 검증 또는 반증할 수 있게 되는 것이다.
정보가 보존된다는 것, 또는 다른 말로 확률의 합이 보존되어야 한다는 것은 양자 역학의 유니터리성(unitarity)이라고 불리며, 양자 역학의 예측 및 검증 가능성을 담보한다는 의미에서, 양자 역학이 과학 이론이 되기 위한 근본적인 전제가 된다고 생각할 수 있다. 그런데 흥미롭게도 스티븐 호킹(Stephen W. Hawking)은 이러한 양자 역학의 유니터리성이 블랙홀에서는 위반될 수 있을 것이라고 생각하였다. 이미 1970년대 중반까지 연구된 바에 의하면, 일단 블랙홀이 중력 붕괴에 의해 형성된 뒤에는, 블랙홀의 질량, 각운동량, 전하량을 제외하고는 중력 붕괴를 야기한 천체의 모든 정보가 사건의 지평선(event horizon) 너머로 사라진다고 한다. 이처럼 몇 가지 보존 물리량 이외에는 블랙홀을 구분하는 다른 물리량이 있을 수 없다는 사실은 무모 정리(no-hair theorem)로 알려져 있다. 물론 이런 경우에 크게 문제가 되지 않았던 것은, 정보가 블랙홀 내부에 남아있다고 생각하면 되기 때문이었다. 그런데 호킹이 1975년 발표한 그의 기념비적 업적에 따르면, 블랙홀은 양자 효과에 의해 입자를 방출(Hawking radiation)하며, 따라서 블랙홀 자체가 유한한 시간 안에 증발해서 사라져야 한다고 한다. 이렇게 블랙홀이 증발을 한다면, 블랙홀의 증발은 사건 지평선의 정보에만 의존하는 것으로 보였으므로, 결국은 블랙홀의 질량, 각운동량, 전하량을 제외한 모든 양자 역학적 정보들은 없어지게 된다는 것이다.1)
만일 이 주장이 사실이라면, 블랙홀은 정보를 잃어버리게 된다. 이것을 블랙홀의 정보손실문제(information loss problem)라고 한다. 블랙홀의 정보손실문제는 양자 역학과 일반 상대성 이론이 만나기 때문에 생기는 문제, 즉 양자중력이론이 만들어내는 미해결 문제의 하나로 우리에게 남아있으며, 우리가 어떤 시점에 정합적인 양자중력이론, 즉 이른바 궁극의 이론(Theory of Everything)을 완성하게 된다면, 이 이론이 정보손실문제를 해결해주리라 기대할 수 있을 것이다.
그러나 좀 더 부정적으로 보자면, 즉 블랙홀에서 정보가 근본적으로 손실된다면, 중력을 포함한 양자 역학, 즉 예측 및 검증 가능한 이론으로서의 양자중력이론은 사실상 존재할 수 없으며, 자연은 근본적으로 예측 가능성을 잃어버리게 된다는 것을 의미한다. 그래서 돈 페이지(Don N. Page)에 의하면, 정보손실문제를 최초로 주장한 호킹의 1976년 논문은 “중력 붕괴 과정에서 예측 가능성의 실패(Breakdown of predictability in gravitational collapse)”라는 제목이었는데, 사실 저널의 심사를 거치기 전의 원 제목은 “중력 붕괴 과정에서 물리학의 실패(Breakdown of physics in gravitational collapse)”였다고 한다. 아마도 이것이 호킹이 본래 의도했던 의미였을 것이다.
정보를 나타내는 방법: 페이지 곡선
그러면 블랙홀에서의 정보(information)란 무엇이며, 어떻게 정량적으로 기술해야 하는가? 여기에 대해서 우리는 정보에 대한 다양한 선입견과 직관을 가지고 있으며, 이러한 것들이 정보손실문제와 관련한 논의를 곤란하게 만들기도 한다.
사실 정확히 말하면, 블랙홀의 정보손실문제를 ‘정의’하는 몇 가지 방법들이 있으며, 이것은 각자가 선호하는 양자중력이론의 방법론에 의존하는 것으로 보인다. 예를 들어, 정보의 손실이 일반 상대론적 관점에서 특이점(singularity) 및 사건 지평선에 의해 생긴다고 생각하는 사람은, 정보의 보존을 설명하기 위해 가장 중요한 것은 시공간 전체를 결정할 수 있는 초기 조건의 정보를 가지고 있는 코시 면(Cauchy surface)의 존재가 될 것이며, 따라서 특이점을 양자중력이론으로 해결하기 전까지는 정보손실문제는 해결될 수 없을 것이라고 말할 것이다. 그러나 정보의 손실을 양자 역학적 얽힘(entanglement)의 사라짐으로 생각하는 사람은, 정보의 보존을 설명하기 위해 가장 중요한 것은 블랙홀의 내부와 외부 사이의 얽힘을 복원하는 데에 있다고 생각할 것이다. 그러나 또 한편, 실험적이고 실제적으로 구성 가능한 양을 묻는 사람들에게는 이러한 두 주장이 모두 뜬구름 잡기처럼 들릴 수도 있다. 우리가 실제로 어떤 물리량을 실험적으로 측정해서 정보를 확인할 수 있을 것인가? 이를테면, 그것은 일종의 보존되는 양인가?2)
이러한 혼란스러운 맥락에서 페이지의 1993년 논문은 지금까지도 블랙홀에서 정보의 방출을 기술하는 데에 근본적인 기준점이 되고 있다.3) 페이지는 정보를 정의함에 있어서, 그 전에 알려진 로이드와 페이겔스의 논문을 따라, 열역학적 깊이(thermodynamic depth)라는 개념을 도입하였다. 이에 따르면, 우리가 원리적으로 정보를 인식할 수 있느냐 아니면 정보를 전혀 인식할 수 없느냐 하는 것은, 그 상태의 볼츠만 엔트로피(Boltzmann entropy)와 폰 노이만 엔트로피(von Neumann entropy) 사이의 차이로 정의될 수 있다는 것이다. 이 두 엔트로피는 물론 양자 역학으로 기술되는 계에서는 원리적으로 잘 정의될 것이며, 전자는 후자보다 항상 크다는 것이 잘 알려져 있다.4) 그리고 이 양자 상태가 완벽한 열평형 상태에 있다면, 즉 이 상태에 우리가 인식할 수 있는 정보가 전혀 존재하지 않는다면,5) 열역학적 깊이는 반드시 0이 될 것이다. 그러나 열역학적 깊이가 0보다 큰 값을 갖게 된다면, 이 상태에는 우리가 (구체적으로 어떤 양을 실험적으로 측정해야 할지는 모른다 하더라도) 원리적으로 측정할 수 있는 정보가 들어있어야 한다는 것이다.
| Fig. 1. A numerical result of the thermodynamic depth, I(A) and I(B), and the entanglement entropy (Page curve), S(A|B), for a bipartite system (divided by A and B) of spin-1/2 particles. |
페이지는 더 나아가서 임의의 양분된 계(bipartite system)의 경우에 폰 노이만 엔트로피, 즉 얽힘 엔트로피(entanglement entropy)가 어떻게 주어지는지를 추측하였다. 이 계산에 의하면, 양분된 양자 역학적 계에서 얽힘 엔트로피는 이 계가 정확히 절반의 자유도로 나뉠 때까지는 단조 증가한다. 즉, 어떤 계에서 입자를 밖으로 옮기게 되면, 절반의 볼츠만 엔트로피를 뽑아낼 때까지는 사실상 정보가 방출되지 않는다는 것이다. 그러나 그 절반의 시점을 넘어서게 되면, 얽힘 엔트로피가 증가에서 감소로 돌아서게 되며, 이때부터 방출되는 입자로부터 정보를 인식할 수 있게 된다는 것이다. 이렇게 양분된 계에서 방출되는 입자들의 얽힘 엔트로피가 증가에서 감소로 전환하는 시점을(그 시점 이전까지는 정보가 거의 방출되지 않는다는 의미에서) 정보 감금 시간(information retention time) 또는 간단하게 페이지 시간(Page time)이라고 부르며, 시간에 따른 얽힘 엔트로피의 흐름을 나타낸 곡선을 페이지 곡선(Page curve)이라고 부른다 [그림 1]6). Fig. 2. Various resolutions on the information loss problem.
물론 우리는 페이지 시간이 블랙홀의 경우에 대체 언제인지를 질문할 수 있다. 만일 베켄슈타인-호킹 엔트로피로 알려진 블랙홀의 면적이 블랙홀의 볼츠만 엔트로피에 비례한다면, 페이지 시간에도 여전히 블랙홀의 크기는 충분히 준고전적으로 클 수 있다는 것을 알 수 있다. 다수의 학자들이 정보가 호킹 복사에 담겨야 한다고 생각했던 이유가 바로 여기에 있다. 그러나 블랙홀의 면적과 볼츠만 엔트로피가 관계가 없다면, 페이지 시간의 의미에 대해서 재론할 여지가 남게 된다.
정보손실문제에 대한 다양한 해법들: 정보는 ‘어디에’ 남는가?
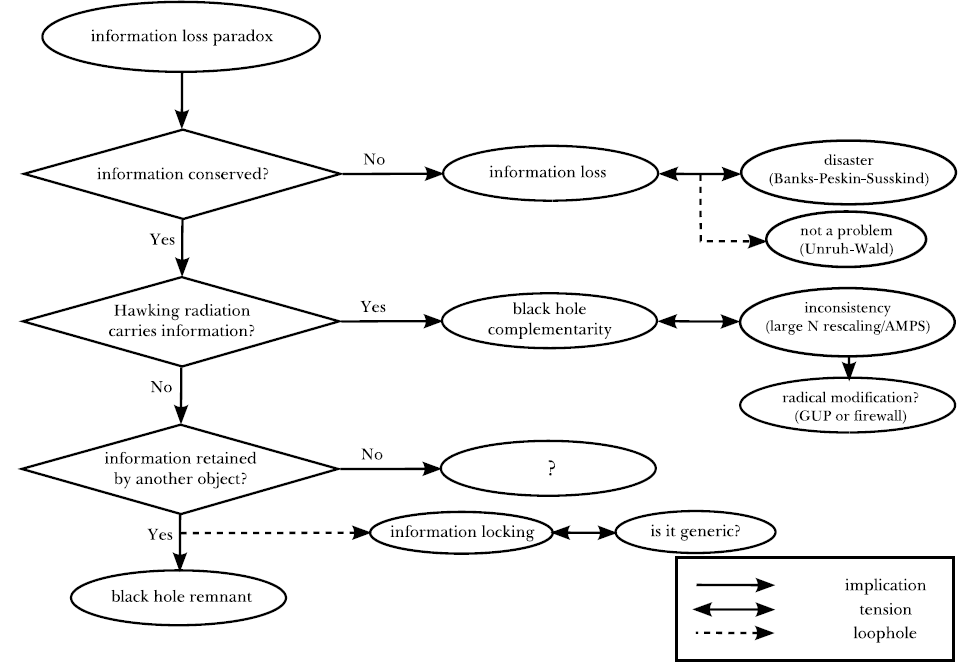
다수의 물리학자들은 정보손실문제를 해결해야 할 문제로 생각하며, 이 문제를 해결하기 위해 다양한 가설들을 제안해 왔다. 정보손실문제에 대한 수많은 해법들을 논리적으로 나열하기 위해, 먼저 정보가 ‘어디에’ 남아있는지를 기준으로 해서 분류해보자. 그러면 다음과 같은 네 가지 가능성이 가능할 것이다 [그림 2].7)
가능성 1: 정보가 손실된다. 즉, 정보는 어디에도 남지 않는다.
가능성 2: 호킹 복사가 정보를 담고 있다.
가능성 3: 호킹 복사 이외의 다른 곳에 정보가 남는다.
가능성 4: 정보는 보존되지만 유한한 우리가 인식할 수 있는 방법으로는 전달되지 않는다.
이 네 가지 가능성에 대해서 간략하게 살펴보도록 하자.
1. 가능성 1: 정보가 손실된다
첫 번째 가능성은 정보가 손실된다는 것이다. 이것이 (비록 나중에 견해를 수정하였지만) 호킹이 처음 생각한 가능성이다. 이러한 가능성은 왈드(Wald), 언루(Unruh), 펜로즈(Penrose) 등과 같은 보수적인 상대론 학자들에 의해 주장되어 왔다. 이들에 따르면, 굽은 시공간에서의 양자 역학은 현재 우리가 사용하는 양자 역학의 연장선상에 있는 것이며, 이에 따라 유니터리성의 개념도 확장되어야 한다는 것이다. 이를 지지하는 물리학자들은 확장된 양자 역학을 면밀한 수학적 구조로 구성하면 정보의 손실을 받아들이는 데에 아무런 문제가 없을 것이라고 주장한다. 이에 반해 뱅스(Banks), 페스킨(Peskin) 및 서스킨드(Susskind)의 논문에 의하면, 우리가 일단 정보가 손실된다는 것을 받아들이고 나면, 더 나아가서 에너지의 보존도 위반되어야 한다는 것, 즉 정보의 손실은 조금이라도 받아들일 수 없다는 것을 주장하였다. 그러나 왈드와 언루는 뱅스, 페스킨 및 서스킨드의 논문이 너무 과장된 추측일 수 있다고 지적하였고, 여기에 대해서는 논의의 여지가 있다.
2. 가능성 2: 호킹 복사가 정보를 담고 있다.
1990년대 중반까지 끈 이론의 주요 물리학자들은 이 가능성을 선호하였다. 엇호프트(‘t Hooft)와 서스킨드 등은 블랙홀 상보성(black hole complementarity)8)을 주장하였는데, 이에 따르면 정보는 중력 붕괴에 의해 블랙홀의 내부로 들어가게 되지만, 동시에 블랙홀 외부의 관점에서는 양자 역학의 유니터리성을 따라 정보가 보존된다고 한다. 이 두 관점, 즉 블랙홀 내부의 관찰자와 블랙홀 외부의 관찰자의 관점은 서로 모순되는 것처럼 보이지만, 실은 입자와 파동의 상보성과 같이 공존할 수 있다는 것이다.9) 그러나 블랙홀 상보성에 대한 이론적 부정합성이 제기되었으며,10) 지금은 단순히 이런 방식만으로는 블랙홀의 정보손실문제를 설명하기 어렵게 되었다.11)
오늘날 다수의 끈 이론 학자들은 (최소한 점근적으로 반-드지터 공간(anti-de Sitter space)에서는) 정보가 보존된다는 사실 자체는 믿을 수 있는 것으로 생각하는데, 이것은 홀로그래피 원리(holographic principle)와 반-드지터/등각장론 대응(Anti-de Sitter/Conformal Field Theory correspondence)에 따라, 중력 현상에 대응되는 유니터리한 양자장론이 존재한다고 믿어지기 때문이다. 이 방향을 따르는 학자들은 기본적으로 일반 상대성 이론이 수정되어야 한다고 주장하지만, 그것을 어떻게 수정해야 하는지에 대해서는 다양한 의견이 존재한다. 그리고 이러한 주장 자체도 많은 난점을 가지고 있다. 이를 테면 지평선 부근의 저에너지 현상에 대해 왜 플랑크 스케일의 고에너지 이론인 끈 이론이 적용되어야 하는가? 반-드지터/등각장론 대응은 비국소적 대응관계이기 때문에, 이를 단순히 받아들이기에는 무리가 있을 수도 있다. 이러한 점들 때문에 정보손실을 부정하는 인물 중 하나인 엇호프트는 끈 이론에 바탕을 둔 해결책에도 역시 반대하고 있다.
3. 가능성 3: 정보가 호킹 복사 이외의 다른 곳에 남는다
석탄이나 초가 불타는 경우과 비슷하게, 정보가 호킹 복사 이외의 다른 형태로 남는다면, 자연스러운 경우 준고전적(semi-classical) 영역을 벗어나는 시점, 즉 양자중력이론이 작용해야 하는 블랙홀 증발의 마지막 단계까지 정보가 블랙홀 내부에 압축된다는 것을 의미한다. 이것을 블랙홀의 잔여물(remnant) 모형이라고 한다. 그런데 처음부터 큰 엔트로피를 가지고 있었던 블랙홀이 증발한 뒤에 작은 영역을 남기게 된다면, 이때 남겨진 작은 영역에는 아주 많은 정보가 압축되어야 하며, 그러기 위해서는 블랙홀의 잔여물이 충분히 큰 정보 용량을 가질 수 있다는 것을 설명할 수 있어야 한다. 그렇다면 잔여물의 표면적으로 주어지는 베켄슈타인-호킹 엔트로피(Bekenstein-Hawking entropy)보다 통계역학적 볼츠만 엔트로피(Boltzmann entropy)가 제한 없이 커져야 할 것이다. 이렇게 되면 양자 역학적으로 너무 많은 잔여물들이 생성되거나, 블랙홀보다 더 미지의 잔여물이 남아야만 한다. 또는 잔여물은 작은 엔트로피를 가지지만 호킹 복사의 마지막 단계에서 폭발적으로 정보가 나오게 할 수 있다고 생각할 수도 있다. 그러나 이러한 접근은 현재의 양자 역학 관점에서는 부자연스러워 보인다. 단순한 잔여물 모형 이외에도 다양한 기작에 의해 호킹 복사 이외의 방식으로 정보를 남길 수 있는 방법이 알려져 있지만 (예들 들면, 블랙홀 내부에 아기 우주가 생기는 방식으로), 대부분의 경우는 아주 특수한 조건에서만 성립할 수 있어서 블랙홀 정보손실문제에 대한 일반성을 가지는 답이라고 하기에는 부자연스러워 보이며, 현재 이 가능성을 지지하는 물리학자들은 많지 않다.
4. 가능성 4: 정보는 보존되지만 유한한 우리가 인식할 수 있는 방법으로는 전달되지 않는다
정보가 보존되지만 호킹 복사든 아니면 다른 형태든 우리가 인식할 수 있는 방법으로는 전달되지 않는다면, 겉보기의 모순점들은 모두 피할 수 있을 것이다. 그러나 정보를 ‘우리가’ 인식할 수 없다면, 그것을 인식하고 정보의 보존을 확인하는 대상은 과연 누가 될 것인가? 이 부분에 대한 해명이 필요하다.
이와 관련해서 이른바 계산적 복잡성(computational complexity)의 한계를 통해 유한한 계산 능력을 가진 외부 관찰자는 정보를 인식할 수 없다는 주장을 하는 프레스킬(Preskill)을 포함한 일군의 물리학자들이 있다. 이들은 유효장 근사 원리가 어느 단계에서는 붕괴되어야 한다는 것을 주장하는 것으로 보인다. 반-드지터/등각장론 대응성을 따르는 끈 이론 학자들 중 일부도 이러한 입장을 지지하고 있다. 경계면 등각장론의 관점에서 블랙홀의 내부를 구현하려고 하면, 등각장론의 입장에서 아주 복잡한 작용소(operator)를 고려해야 하며, 이것이 경계면 관찰자의 입장에서 계산의 복잡성에 의한 한계로 이해될 수 있다는 것이다.
어떤 자연 법칙이 수정되어야 하는가?
이제 정보손실문제와 이의 해법에 대한 논의를 ‘어떤 자연 법칙을 수정해야 하는가’라는 질문의 관점에서 다시 정리해보자. 블랙홀의 정보손실문제와 자연의 법칙들 사이의 모순성에 대해 최근에 알름헤이리(Almheiri), 마롤프(Marolf), 폴친스키(Polchinski) 및 설리(Sully)(줄여서 AMPS)가 보여준 연구는 중요한 의미를 담고 있다.9) 이들에 따르면 블랙홀의 정보손실문제는 단순한 계산의 문제를 넘어서, 상대론, 양자 역학, 그리고 (입자 물리에서 표준 모형의 이론적 토대를 이루는) 국소 유효 장이론(local effective field theory) 근사 사이의 모순을 드러낸다는 것이다.
AMPS 논문을 따라 자연 법칙들 사이의 모순을 다음과 같이 설명해보자. 논의를 단순화하기 위해 순수 상태(pure state)로 거대 블랙홀을 만들었다고 생각하자. 거대한 블랙홀의 지평선 부근에서는 곡률이 작기 때문에 국소 유효 장이론을 쓸 수 있다고 하자. 여기에서 호킹 복사란 블랙홀 지평선 부근의 진공에서 입자와 반입자가 생성되는 현상이라고 볼 수 있다. 상대론의 등가 원리에 따르면, 큰 블랙홀의 지평선 부근에서는 평평한 공간과 다른 특별한 일이 생길 이유가 없다(no-drama condition). 따라서 진공에서 생성된 입자는 오직 그 상대 반입자와만 서로 최대로 얽혀 있어야 한다. 초기 순수 상태가 유니터리하게 진화한다면(즉, 블랙홀이 증발하는 과정이 유니터리하다면) 계속 순수 상태로 남아 있어야 하고, 따라서 블랙홀과 호킹 복사를 양분된 계로 생각하면 그 둘의 얽힘 엔트로피는 시간에 따라 변하지만 둘이 같다는 사실은 시간에 무관하다. 그 다음, 호킹 복사는 거대한 블랙홀에 대해 매우 작은 영향을 끼치고 단열적으로 배경을 변화시키기 때문에, 플랑크 스케일에 도달하기 전까지는 앞의 가정을 따라 호킹의 계산이 그대로 성립한다고 할 수 있다. 호킹 복사를 지속함에 따라 블랙홀의 면적은 감소하게 되는데, 블랙홀의 면적이 볼츠만 엔트로피에 비례한다고 가정하면, 호킹 복사의 얽힘 엔트로피(=블랙홀의 얽힘 엔트로피)도 어느 순간부터 감소해야 한다.12) 즉, 호킹 복사의 얽힘 엔트로피가 페이지 곡선을 따르게 되고, 페이지 시간 이후에는 얽힘 엔트로피가 감소해야 한다. 페이지 시간 이후에 얽힘 엔트로피가 감소된다는 것은, 다른 말로 하면 페이지 시간 이후에 방출되는 호킹 복사가 페이지 시간 이전에 방출된 호킹 복사와 이미 얽혀 있었어야 한다는 말이 된다(얽혀 있던 입자들을 모으면 모아진 입자들과 나머지와의 얽힘 엔트로피는 감소한다.). 그렇다면, 페이지 시간 이후에 방출된 호킹 복사는 그 상대 반입자와만 최대로 얽혀있으며, 동시에 페이지 시간 이전에 방출된 입자와 얽혀 있어야 한다. 그렇다면 어떤 관찰자가 존재해서 호킹 복사가 (양자 역학에서 허용되지 않는 방식으로) 너무 ‘많이’ 얽혀있다는 것을 입증할 수 있을 것이다. 물론 이것은 있어서는 안 되는 일이다.13)
이러한 논의를 좀 더 정교하게 다듬으면, 우리는 다음과 같은 다섯 가지 원리들은 블랙홀의 정보손실문제를, 즉 모순을 만들어낸다는 것을 발견할 수 있다.14)
원리 1: 양자 역학의 유니터리성. 즉, 정보가 보존된다.
원리 2: 유효 양자장이론의 국소성(locality). 즉, 호킹의 계산이 옳다.
원리 3: 일반 상대성 이론. 즉, 특이점에 도달하기 전까지는 일반 상대성 이론을 따른다.
원리 4: 블랙홀의 면적에 비례하는 베켄슈타인-호킹 엔트로피가 볼츠만 엔트로피와 같다.
원리 5: 블랙홀에서 방출되는 정보를 인식하는 관찰자가 존재할 수 있다.
그렇다면, 우리는 이 중에서 어떤 자연 법칙을 틀렸다고 말해야 할까?
1. 양자 역학의 유니터리성: 정보의 보존 vs. 정보의 손실
양자역학이 유니터리성을 잃어버린다면, 즉 정보가 보존되지 않는다고 가정하면 이론적 부정합성을 피할 수 있다. 앞서 언급했듯이 굽은 시공간에서의 양자 역학을 견고한 수학적 구조 위에 구성할 수 있다면, 이렇게 확장된 양자 역학에서는 새롭게 정의된 유니터리성을 유지되게 할 수도 있을 것이다.15) 이 접근 방식에 따르면, 굽은 공간에서의 유효 양자장 이론을 엄밀하게 정의하기 위해서는 양자 역학의 선형적 구조를 적절히 공변 원리와 결합을 해야 하며, 이를 위한 대수적 구성(algebraic construction)을 사용하는 과정에서 순수 상태(pure state)가 혼합 상태(mixed state)로 진화하는 것이 양자 역학과 상대론 어느 쪽 원리와도 모순 없이 가능하게 될 수 있다는 것이다. 그러나 이러한 선택은 반-드지터/등각장론 대응과 같은 끈 이론의 중요 업적들과 충돌한다는 문제가 있다. 한편, 반-드지터/등각장론 대응은 비국소성을 내포하기 때문에 비유니터리성을 받아들이는 것 자체가 문제는 아니라는 입장도 있다.
2. 양자장이론의 특성: 국소성 vs. 비국소성
양자장이론이 비국소적이라면 이 문제를 해결할 수 있지만, 일단 이 가능성을 도입하고 나면 인과율을 비롯한 자연의 근본적인 원리를 훼손하는 것이 될 수 있다.16) 그러면 이론적으로 비국소적인 효과를 준고전적인 영역에 어떻게 정합적으로 도입할 수 있을까?
예를 들어, 서스킨드와 말다세나는 서로 얽혀있는 아인슈타인-포돌스키-로젠 쌍들(Einstein-Podolski-Rosen pairs) 사이에는 아인슈타인-로젠 다리(Einstein-Rosen bridge)가 대응된다고 주장했다(ER=EPR 추측).17)18) 블랙홀의 경우에 이 가설을 적용하면, 블랙홀의 내부와 외부가 (좀 더 정확히는, 페이지 시간 이전에 방출된 호킹 복사와 이후에 블랙홀 내부로 들어간 반입자가) 서로 인과적 관계를 가지게 되어 블랙홀 상보성에 제기되었던 문제를 극복할 수 있게 된다는 것이다. 끈 이론에서 이러한 추측이 동작하는 몇 가지 예를 제시할 수 있지만, 비섭동적인 효과가 있는 경우에는 아인슈타인-로젠 다리와 양자 얽힘 사이에 정확한 대응 관계를 말하기 어려울 수 있으며,19) 따라서 이러한 원리가 일반적인 블랙홀에 적용될 수 있는지에 대해서는 아직 의문의 여지가 있다.
이와 관련해서 근래에 말다세나 등에 의해 제안된 레플리카 웜홀(replica wormhole)및 엔트로피의 섬(island)에 대한 연구는 ER=EPR 추측의 ‘철학’을 기술적으로 구현해주는 중요한 연구업적일 수 있다.20) 그러나 다른 한편, 이러한 추측을 반-드지터/등각장론 대응의 관점에서 본다면, 등각장론 쪽에는 국소적 인과율이 유지되지만 반-드지터 공간의 블랙홀에는 비국소적 현상이 있음을 의미하게 될 것이다. 이러한 상대적 중력 이론에서의 인과율의 위반이 어떠한 의미인지에 대해서는 더 논의가 필요하다.
3. 일반 상대성 이론: 특이점을 제외하고는 항상 성립 vs. 특이점이 아니더라도 성립 안할 수 있음
AMPS는 위에서 열거된 자연 법칙간의 모순을 해결하기 위해, 그 중 가장 보수적인 해결 방법의 하나로서 등가 원리를 포기하였고, 그 대신 지평선 부근에 고에너지의 방화벽(firewall)이 생성된다고 주장하였다. 일반 상대성 이론이 위반되는 영역을 블랙홀의 내부로 제한지어서 그 효과가 외부로 드러나지 않도록(즉, 천체 물리학적 실험 결과들과 충돌하지 않도록) 하고자 했던 것이다.
그러나 만일 일반 상대성 이론이 지평선 부근에서 위반된다면, 확률은 낮더라도 그 효과가 블랙홀 외부로 드러나는 것이 원리적으로 가능하다.21) 이러한 경우에는 방화벽의 효과를 이론적으로 통제할 수 있는 방법이 존재하지 않으며, 따라서 방화벽이 어떻게 구성되는지에 대한 근본적인 설명이 없는 이상, 이 가정이 의미 있는 가정이라고 말할 수는 없을 것이다.
다른 한편, 마수르(Mathur)는 지평선 부근이 이른바 솜털공(fuzzball)이라는 수많은 기하학적 구조의 중첩으로 이루어져 있음을 주장하였고, 이를 통해 정보손실문제를 해결하고자 하였다.22) 엇호프트는 지평선의 반대편을 일체화시키는 시공간의 위상 변화를 통해 지평선 내부를 변경하고자 하였다.23) 이러한 접근법들은 지평선 부근에서부터 일반 상대론의 정합성을 수정하려는 시도들의 일환으로 볼 수 있다. 그러나 이러한 이론들은 적용 범위가 일반적이지 않거나 어떻게 이러한 구조들이 만들어지는지에 대한 구성적 설명이 부족한 상황이어서, 많은 지지를 받고 있지는 못하다.
4. 엔트로피: 블랙홀의 면적에 비례 vs. 블랙홀의 면적과 상관없음
블랙홀의 면적이 블랙홀의 열역학적 엔트로피에 해당한다는 것이 베켄슈타인과 호킹의 연구로부터 잘 알려져 있었다. 따라서 자연스러운 추측은 블랙홀의 면적이 블랙홀의 실제 통계역학적 엔트로피, 즉 볼츠만 엔트로피와 같다는 것이다. 여기에 대해서 일반적인 엄밀한 증명은 아직 없지만, 끈 이론에서 어떤 특별한 블랙홀의 경우에는 이 대응 관계를 증명할 수 있으며,24) 고리 양자중력이론에서도 블랙홀의 면적과 통계역학적 엔트로피 사이의 비례 관계를 확인해볼 수 있었다.25) 그러나 이 관계에 대한 근본적인 증명이 없기 때문에, 만일 블랙홀의 면적보다 더 큰 엔트로피가 블랙홀의 내부에 존재할 수 있다면, 이를테면 휠러(J. A. Wheeler)가 말한 달란트 주머니(bag-of-old geometry)가 블랙홀 내부에 존재한다면, 정보를 방출하지 않더라도 문제가 없을 수 있다. 그러나 이런 가능성이 가진 문제는, 앞의 ‘가능성 3’에서 이야기한 것처럼, 블랙홀의 내부에 과도한 엔트로피가 누적될 때, 양자 역학적으로 심각한 문제를 야기할 수 있다는 것이다.
5. 정보를 인식하는 관찰자: 존재 vs. 부재
마지막으로, 만일 정보를 인식하는 관찰자가 존재하지 않는다면 지금까지 야기된 원리들 사이의 부정합성은 발생하지 않을 것이다. 그러나 정보를 인식하는 관찰자가 기술적으로 어렵다는 차원을 넘어서 근본적으로 존재할 수 없는 이유를 설명하는 것이 필요하다.
레플리카 웜홀과 얽힘 엔트로피의 섬
근래에 끈 이론의 주요 연구자들은 블랙홀의 정보손실문제를 양자장이론의 국소성을 극복함으로서(원리 2의 부정) 정보가 호킹 복사에 담길 수 있다는 방식으로(가능성 2) 설명하고자 한다. 최근 말다세나와 그의 동료들은 블랙홀의 내부와 외부 사이의 얽힘 엔트로피(entanglement entropy)를 계산하는 새로운 방법을 제안하였다.26) 그들은 블랙홀의 정보손실문제를 해결하기 위해 본질적으로 어려웠던 부분, 즉 얽힘 엔트로피가 페이지 시간 이후에 ‘감소’하는 부분을 설명하기 위해, 이른바 얽힘 쐐기(entanglement wedge)에 섬(island)이라는 구조를 도입하였다. 이를 통해 그들은 일반화된 엔트로피를 계산하였고 우리가 원하던 페이지 곡선을 얻을 수 있었던 것이다. 즉, 말다세나에 따르면 중력 이론에 적용되는 일반화된 엔트로피는 얽힘 엔트로피의 섬을 포함해야 한다는 것이다.
말다세나와 동료들의 연구에 따르면, 페이지 시간 이후에는 블랙홀 내부의 자유도 중에서 일부가 실제로는 블랙홀 외부의 자유도에 기여해야 한다. 이렇게 공간적으로는 블랙홀의 내부에 있지만, 엔트로피 상으로는 블랙홀의 외부에 기여해야 하는 부분이 바로 얽힘 엔트로피의 섬(island)이다. 기존의 기술에서는 얽힘 엔트로피의 섬에 해당하는 부분을 블랙홀의 내부로 간주했기 때문에 얽힘 엔트로피가 감소하는 것을 설명할 수 없었지만, 그 섬을 블랙홀의 외부로 간주하면 얽힘 엔트로피의 감소를 설명할 수 있다는 것이다. 또한, 이러한 얽힘 섬의 존재는 한 차원 더 높은 공간에서 본다면 기존의 반-드지터/등각장론 대응에서 잘 알려진 류-타카야나기(Ryu-Takayanagi) 공식과 같다는 것이 규명되면서, 자연스러운 결과로 받아들여지고 있다.27)
여기에서 중요한 점은, ‘섬’이란 공간적으로 블랙홀의 내부에 위치해 있지만, 양자 역학적으로는 블랙홀의 외부에 기여한다는 것이다. 어떻게 이런 일이 가능한 것인가? 이 내용에 대한 한 가지 설명 방법은 다음과 같다. 유클리드 공간에서 얽힘 엔트로피를 경로 적분으로 계산하면, 로렌츠 공간에서는 존재하지 않던 이른바 레플리카 공간(replica geometry)이 새로운 안장점(saddle point)으로 기여하게 되는데, 이 항들이 블랙홀의 내부와 외부를 유클리드 웜홀(레플리카 웜홀)을 통해 이어준다는 의미를 가진다는 것이다. 그리고 이 과정이 ER=EPR 추측의 철학을 반영한다는 것이다. 이렇게 되면 결국 일종의 비국소적 효과에 의해 블랙홀의 내부에서 외부로 정보가 전달될 수 있고, 최종적으로 호킹 복사가 성공적으로 정보를 담게 된다고 이해할 수 있다.
그러나 과연 이 설명이 일반적인 블랙홀에 적용될 수 있는지에 대해서는 좀 더 연구가 필요한 것으로 보인다. 최근에 마롤프와 막스필드의 연구에 의하면, 레플리카 웜홀을 사용해서 설명하는 방식은 정보의 보존을 설명할 수는 있으나, 이러한 정보의 보존은 파동 함수 전체에 대한 것이 아니라 파동 함수 일부에 대한 것, 즉, 초선택(superselection)에 의한 결과일 수 있다고 이야기하였다.28) 그렇다면 과연 이러한 접근 방법이 오히려 파동 함수 전체의 유니터리성과 충돌하는 것은 아닌지, 즉 파동 함수 전체를 바라보는 관점에서 다시 한 번 생각해볼 필요가 있는 것으로 보인다. 또한, 중력 이론에서 로렌츠 공간이 아니라 유클리드 공간에서의 경로 적분을 얼마나 신뢰할 수 있는가에 대한 의문도 남아있다. 얽힘 엔트로피의 섬과 관련된 연구 결과는 얽힘 엔트로피 자체를 넘어서 블랙홀의 상태 함수는 어떻게 주어지는가와 같은 좀 더 근본적인 질문에 대한 답은 알려 주지 않는 것으로 보이며, 이에 대한 논의도 필요하다.
정보손실문제의 미래
앞에서 정리한 바와 같이 블랙홀에서의 정보손실문제는 현재 우리가 알고 있는 모든 실험과 부합하는 두 이론이 충돌함을 잘 보여준다. 따라서 정보손실문제의 해결에 대한 실마리는 물리학의 법칙과 원리에 대한 새로운 관점을 제시하게 될 것이다. 그러나 이 문제의 완벽한 해결에는 우리가 아직 이르지 못한 것으로 보인다. 이 글의 필자들 사이에도 정보손실문제에 대한 의견이 일치하지 않는다는 사실은 이러한 상황을 잘 반영하고 있는 것이다.
필자 중 한 명(이상헌)은 원리 1이나 2 또는 3을 부정하는 대안을 선호한다. 양자 역학은 측정의 문제와 연관 지어 보면 여전히 불완전해 보이며(관측자는 고전적인가, 아니면 양자 역학적인가? 양자 역학은 다중 우주의 분화를 가져오는가? 등등), 등가 원리는 국소적 및 고전적 개념이기 때문에 대체되어야 할 것으로 예상된다. 그러나 다른 어떤 원리보다도 우선해야 하는 것이 있다면, 물리 이론 체계는 예측 가능성을 포기해서는 안 된다는 것이다. 모순되는 상황을 우리가 알 수 없는 무엇으로 대체하는 것이야 말로 가장 경계해야 하는 것이 아닐까? 아마도 궁극적으로는 엇호프트와 같이 양자 역학도 수정해야만 하지 않을까?
필자 중 다른 한 명(염동한)이 지지하는 대안은 정보를 인식하는 관찰자가 존재하지 않는다는 것, 즉 가능성 4를 따르는 것, 또는 원리 5를 부정하는 것이다. 그렇다면 정보를 인식하는 관찰자가 존재하지는 않지만 정보가 보존된다는 것은 어떤 의미인가? 필자의 생각으로는 우주 전체를 기술하는 파동 함수는 정보를 보존하지만, 우리(준고전적 관찰자)는 파동 함수 전체를 볼 수 없기 때문에, 우리가 블랙홀에서 방출되는 정보를 인식할 수 없다는 것이다. 우리는 파동 함수 전체를 보는 전지한 관찰자가 될 수 없고, 따라서 우리는 정보의 손실을 사실상 경험하게 될 것이다.29)
근래에 끈 이론 연구자들이 발견한 한 가지 중요한 초점은, 정보의 보존을 이해하기 위해서는 파동 함수의 비섭동적 효과가 중요하다는 것이다. 문제는 이러한 비섭동적인 효과가 반드시 섭동적인 호킹 복사에 반영이 되어야 하는지, 아니면 비섭동적 효과가 준고전적 관찰자에게 어떤 의미를 가질지에 대해서는 사실 좀 더 깊은 고찰이 필요하다.30) 향후 연구를 통해 이 문제에 대해 좀 더 깊이 이해할 수 있게 되기를 바란다.
블랙홀의 정보손실문제는 양자중력이론이 해결해야 할 근본적인 문제 중 하나이며, 또 이 문제를 이해하는 과정에서 양자중력이론에 많은 진보가 있었다는 것을 기억해야 할 것이다. 필자들은 다음과 같은 질문에 답을 하는 것이 향후 블랙홀의 정보손실문제와 양자중력이론을 이해하는 데 있어서 중요한 역할을 하게 될 것이라고 조심스럽게 예상해 본다.
◀ 호킹 복사, 또는 이와 유사한 효과, 예를 들면, 언루 효과(Unruh effect)는 실험적으로 검증될 수 있을 것인가? 물론 이것은 정보손실문제에 대한 직접적인 해결은 되지 못하겠지만, 호킹 복사와 같은 굽은 시공간에서의 양자장이론을 검증하는 간접적인 방법이 될 것이다. 근래에 모사 블랙홀(analog black hole)과 관련한 몇 가지 실험들이 제안 및 실행되고 있고, 여기에 대해 논란의 여지는 남아 있지만, 몇 가지 문제를 극복하게 된다면, 양자중력이론을 이해하는 데에 있어서 강력한 실험적 기반을 제공하게 될 것이며, 정보손실문제에 대한 단서를 제공해줄 수도 있다.
◀ 비섭동적 효과는 관찰자에게 어떤 의미를 가지는가? 아마도 섭동적 효과, 즉 호킹 복사만으로는 블랙홀의 정보손실문제를 설명할 수 없을 것이다. 그런데 비섭동적 효과는 어떤 의미를 가지는가? 호킹 복사에 영향을 주는가, 아니면 호킹 복사와는 전혀 다른 형태로 정보를 전달하는가? 그리고 우리와 같은 준고전적 관찰자는 섭동적 및 비섭동적 효과를 모두 볼 수 있는가, 아니면 그 중의 일부만 볼 수 있는가? 이 질문은 바로 앞의 질문과 깊은 관련을 가질 수도 있을 것이다.
◀ 특이점은 어떻게 해결되는가? 이 질문은 블랙홀의 내부로 들어간 관찰자가 무엇을 경험할 것인가에 대한 설명과 관련된다. 반-드지터/등각장론 대응이 블랙홀의 유니터리성을 설명해준다고는 하더라도, 그리고 더 나아가서 점근적인 관찰자가 정보의 보존을 관찰할 것이라는 것을 증명한다고 하더라도, 아직까지 블랙홀 내부로 들어간 관찰자(유클리드 시간이 아니고 로렌츠 시간을 경험하는 관찰자)가 무엇을 경험할 것인지에 대해 직접적으로 설명하는 것에는 미치지 못하고 있는 것으로 보인다. 일반 상대론이 옳을 것인가, 아니면 일반 상대론이 지평선 부근에서 위반될 것인가? 특이점 부근에서는 관찰자가 무엇을 경험할 것인가? 그것은 새로운 고전적 시공간인가, 아니면 우리가 전혀 예상하지 못한 새로운 파동 함수인가?
◀ 일반 상대론, 양자 역학은 어디까지 사용 가능한가? 일반 상대론은 고전 이론이므로 언젠가는 양자 역학적 체계로 대체가 되어야 한다. 그렇다면 양자 역학도 새로운 역학으로 대체되어야 하는 것은 아닐까? 예상과는 다르게도, 그리고 놀랍게도 양자 역학은 매우 정교한 이론이어서, 근본적으로 완전히 새롭게 구성하는 것이 아닌 이상, 간단히 수정할 수는 없는 구조를 가지고 있다. 대부분의 물리학자들은 플랑크 스케일 근처에 이르기까지 양자 역학은 성립할 것이라고 믿고 있다. 이러한 면은 일반 상대론의 다양한 변형 가능성과 대비되는 양자 역학만의 특징이기도 하다. 이러한 면 때문에 끈 이론 물리학자를 포함한 대부분의 이론 물리학자들은 일반 상대론의 수정을 좀 더 선호한다. 하지만 엇호프트와 같이 양자 역학에 대한 근본적 수정을 추구할 수도 있다. 정보손실문제가 양자 역학의 수정을 요구할 것인가? 이 질문은 아마도 양자중력이론의 완성과 연결되는 가장 어려운 질문일 것이다.
나오는 글
우리는 블랙홀 정보손실문제의 과거, 현재와 미래를 조망하며, 이 문제에 대한 여러 가능성과 해결 방안들에 대해 논의하였다. 오늘날 블랙홀의 존재는 실험적으로 입증된 것으로 받아들여지고 있지만, 동시에 여기에서 발생하는 정보손실문제는 우리가 지금까지 믿어왔던 자연의 근본 법칙들 사이에 피할 수 없는 부정합성이 존재한다는 것을 매우 선명하게 보여주고 있다. 이것은 뉴턴 역학과 전자기학의 모순으로부터 특수 상대론이, 그리고 입자성와 파동성의 모순으로부터 양자 역학이 탄생했던 20세기 초의 상황과 매우 비슷하다. 오늘날 물리학에는 여전히 수많은 미해결 문제가 있다. 예를 들어, 우주 상수(또는 암흑 에너지)는 무엇인가? 암흑 물질은 무엇인가? 초기 우주에는 특이점이 있었는가? 있었다면 어떻게 이해해야 하는가? 왜 시간은 한 방향으로 진행하며 엔트로피는 증가하고 있는가? 그러나 이러한 문제들은 자연 법칙들 사이의 모순성을 직접적으로 드러내지는 않는다. 이에 비해 정보손실문제는 우리가 현재 확고한 원리로 받아들이고 있는 여러 체계에 대해 다시 한 번 고민하도록 우리를 이끈다. 어쩌면 물리 법칙을 근본적으로 새로 구성해야 할 수도 있다. 정보손실문제는 단순한 지적 유희에 그치는 것이 아니며, 오히려 물리학의 근간을 다루는 중요한 문제이다. 향후 이 문제에 대한 논의가 어떻게 발전되어 갈지 흥미롭게 지켜보도록 하자.
각주 --------------------------------------------------------------------
1) S. W. Hawking, Phys. Rev. D 14, 2460 (1976).
2) 블랙홀의 대칭성과 관련된 보존량에 대해서 필자 중 한 명은 일반론을 확립한 바가 있다. W. Kim, S. Kulkarni and S.-H. Yi, Phys. Rev. Lett. 111, 8, 081101 (2013); Phys. Rev. Lett. 112, 7, 079902 (2014) (erratum); Phys. Rev. D 88, 12, 124004 (2013). S. Hyun, S.-A Park and S.-H. Yi, JHEP 06, 151 (2014). S. Hyun, J. Jeong, S.-A Park and S.-H. Yi, Phys. Rev. D 90, 10, 104016 (2014).
3) D. N. Page, Phys. Rev. Lett. 71, 1291 (1993).
4) M. Gell-Mann and J. Hartle, Phys. Rev. A 76, 022104 (2007), arXiv:quant-ph/0609190.
5) 열평형 상태에서도 남아 있는 정보가 있을 수 있다는 주장도 있다. L. Susskind, Fortsch. Phys. 64, 44 (2016) (addendum), Fortsch. Phys. 64, 24 (2016).
6) J. Hwang et al., Class. Quant. Grav. 34, 145004 (2017).
7) P. Chen, Y. C. Ong and D. Yeom, Phys. Rept. 603, 1 (2015).
8) G. ’t Hooft, Nucl. Phys. B 335, 138 (1990); L. Susskind, L. Thorlacius and J. Uglum, Phys. Rev. D 48, 3743 (1993).
9) 정보의 복제는 양자 역학에서는 불가능하다. 지평선 밖과 안 전체를 하나의 힐베르트 공간으로 기술할 수 있다면 한 가지의 양자 상태를 관찰자에 따라 다르게 해석한다는 의미의 전체적 상보성(global complementarity)으로도, 전체적 힐베르트 공간은 존재할 수 없고 어떤 관찰자도 복제된 정보를 볼 수 없다고 해석하는 강한 상보성(strong complementarity)으로도 해석할 수 있다.
10) 블랙홀 상보성의 모순성과 관련한 최초의 의미 있는 문제 제기는 필자 중 한 명의 다음 논문이다. D. Yeom and H. Zoe, Int. J. Mod. Phys. A 26, 3287 (2011).
11) A. Almheiri, D. Marolf, J. Polchinski and J. Sully, JHEP 1302, 062 (2013).
12) 물리계의 얽힘 엔트로피는 볼츠만 엔트로피보다 항상 작다는 것을 상기하자. 참고문헌 [3] 참조.
13) 필자 중 한 명은 이를 양자 역학의 중첩 원리와 일반 상대론의 등가 원리(또는 공변 원리)의 충돌을 가장 잘 보여주는 논리라고 본다.
14) Y. C. Ong and D. Yeom, Proceedings of the Second LeCosPA Symposium [arXiv:1602.06600 [hep-th]].
15) S. Hollands and R. M. Wald, Phys. Rept. 574, 1-35 (2015).
16) 끈 이론은 미시적 끈 이론 스케일에서는 비국소적인 면이 있음에도 거시적 인과율을 유지하기 때문에 비국소성이 반드시 인과율과 충돌하는 것은 아니다.
17) J. Maldacena and L. Susskind, JHEP 09, 120 (2007).
18) 아인슈타인-로젠 다리는 일반적으로 인과율 때문에 횡단이 불가능하나, 반-드지터/등각장론 관점에서 횡단 가능한 다리를 만들 수도 있다. 이는 응집물질물리 실험으로 증명이 가능할지도 모른다. P. Gao, D. L. Jafferis and A. C. Wall, JHEP 12, 151 (2017). D. Bak, C. Kim and S.-H. Yi, JHEP 08, 140 (2018); JHEP 03, 155 (2019); JHEP 12, 005 (2019). A. Brwon et al., e-Print: 1911.06314 [quant-ph].
19) P. Chen, M. Sasaki and D. Yeom, Int. J. Mod. Phys. D 29, no. 12, 2050086 (2020).
20) A. Almheiri et al., [2006.06872 [hep-th]].
21) P. Chen et al., Phys. Rev. Lett. 116, 161304 (2016).
22) S. D. Mathur, Fortsch. Phys. 53, 793 (2005).
23) G. ’t Hooft, Found. Phys. 49(9), 1185-1198 (2016).
24) C. Vafa and A. Strominger, Phys. Lett. B 379, 99 (1996).
25) C. Rovelli, Phys .Rev. Lett. 77, 3288 (1996).
26) 개관을 위해서는 참고문헌 [15] 논문이 좋다.
27) A. Almheiri, R. Mahajan, J. Maldacena and Y. Zhao, JHEP 03, 149 (2020); D. Bak, C. Kim, S.-H. Yi and J. Yoon, e-Print: 2006.11717 [hep-th].
28) D. Marolf and H. Maxfield, [2010.06602 [hep-th]].
29) M. Bouhmadi-Lopez et al., [arXiv:1911.02129 [gr-qc]].
30) M. Sasaki and D. Yeom, JHEP 12, 155 (2014).